广东正扬传感科技股份有限公司(以下简称“正扬科技”或公司) 是一家致力于在汽车电子及关键零部件领域持续创新发展,并全面参与全球市场竞争的全球化汽车零部件及总成供应商。公司专注于SCR后处理相关的各类传感器、尿素箱总成及其相关零部件的研发、生产与销售,拥有包括尿素箱总成、尿素液位传感器、尿素品质传感器以及其他配件等在内的垂直一体化产品体系。同时,基于自身在各类传感器、热管理领域技术及工艺经验,公司发展出了VCU、PTC加热器等新能源产品。
公司在SCR后处理领域具有较高市场地位,基于自身尿素箱总成及其核心零部件垂直整合能力优势,为客户提供定制化的SCR后处理解决方案。根据中国内燃机工业协会出具的《说明》,2015-2023年度,公司核心产品尿素传感器国内市占率均超过50%,连续9年国内排名第一。
公司主要从事以尿素箱总成及其相关配件产品的研发、生产及销售。根据《国民经济行业分类(GBT4754-2017)》,公司所属行业为“C制造业”之“C36汽车制造业”之“C3670汽车零部件及配件制造”,按主要产品功能可细分为汽车尾气后处理行业。
根据国际汽车制造商协会(OICA)数据显示,2009年至2023年,我国汽车产量已经连续15年稳居全球第一,是全球最大的汽车单一市场。过去20年间,随着中国宏观经济及新能源汽车的快速发展,我国汽车需求实现了快速的增长。2024年1-6月,我国汽车产销分别完成1,389.10万辆和1,404.70万辆,同比分别增长4.90%和6.10%。

随着宏观经济的快速增长,我国乘用车市场需求及规模在过去17年间整体实现了较快的增长态势,2005至2023年间实现了11.02%的年复合增长率;随着中央和地方促销政策、轻型车国六实施公告发布、多地促销活动、新车大量上市等因素的共同影响,市场需求逐步恢复。2024年1-6月,我国乘用车产销量分别达1,188.60万辆和1,197.90万辆,同比分别增长5.40%和6.30%。

商用车方面,我国商用车需求整体呈周期性波动增长趋势。2023年,受宏观经济稳中向好、消费市场需求回暖因素影响,加之各项利好政策的拉动,商用车市场谷底回弹,实现恢复性增长。当年我国商用车产销分别完成403.70万辆和403.10万辆,同比分别增长26.75%和22.15%。2024年1-6月,随着国内经济环境持续优化,我国商用车行业继续呈现增长态势。2024年1-6月,我国商用车产销分别完成200.50万辆和206.80万辆,同比分别增长2.00%和4.90%。

21世纪后,中国的商用车工业也随着技术引进而快速发展,如今与美国、欧洲等地区组成了全球商用车的主要市场。随着全球重卡市场的不断发展,根据GMInsights数据及预测,2022年全球重卡产值超过2,500亿美金,预计2032年全球重卡市场规模将超4,000亿美金,2023-2032年年复合增长率为5%。

卡车占据了商用车中主要份额,根据中国汽车工业协会数据,2016年至2023年我国商用车市场中,卡车占比整体超过85%,根据中汽协数据,2023年全年,我国卡车市场实现累计销售约353.90万辆,同比上升约22.40%,较2022年全年销量增加接近65万辆。2024年1-6月,我国卡车累计销售182.40万辆,同比增长4.40%。

尽管我国汽车零部件行业起步较晚,在技术研发、产品设计上较日本及欧美汽车零部件巨头仍有较大差距,我国汽车零部件企业坚持自主创新和技术消化吸收,关键零部件技术攻关能力不断提高,同时凭借稳定的产品质量、良好的客户服务、较低的生产成本,响应主机厂、一级供应商控制成本、丰富供应商渠道等需求,在部分细分领域成功切入主机厂与一级供应商供应体系。
SCR系统,即选择性催化还原系统,是柴油发动机中设计用来降低尾气排放中氮氧化物的主要后处理系统之一。SCR后处理系统主要包括催化单元、尿素箱总成、尿素管路及喷射控制等核心单元。
SCR后处理系统产品作为柴油发动机的核心零部件之一,其销量与下游商用车市场产销量息息相关。根据中国内燃机工业协会数据,随着国内商用车销量的不断提升,我国内燃机SCR系统出货量呈波动增长趋势,由2015年的53.00万套,增长至2022年的124.00万套,年复合增长率约为12.91%。

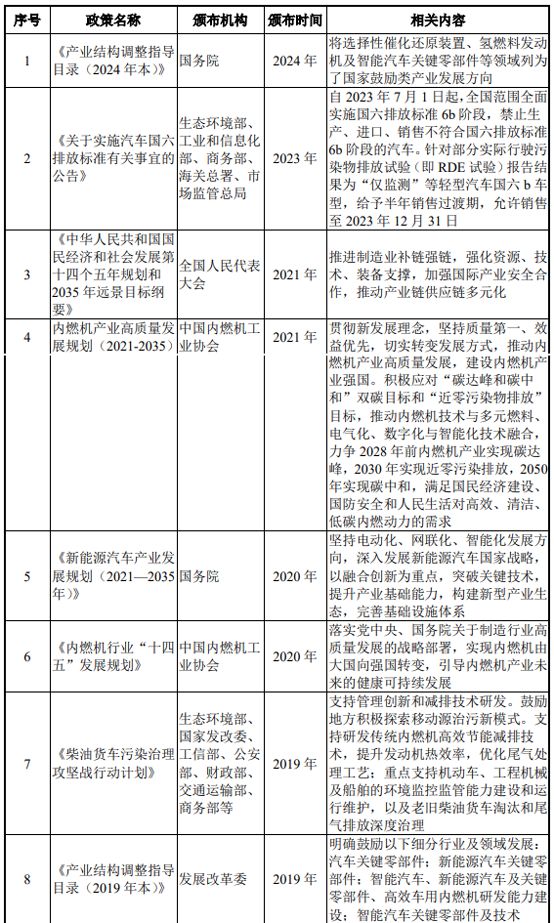
2022年11月7日与11月15日,工信部分别联合多部门印发《有色金属行业碳达峰实施方案》,明确提出推动有色金属生产企业淘汰国四及以下厂内车辆,同时,地方跟随中央顶层设计,陆续推出加快国四淘汰的相关政策;2023年5月,生态环境部、工信部等六部门印发《关于实施汽车国六排放标准有关事宜的公告》,自2023年7月1日起,全国范围全面实施国六排放标准6b阶段,禁止生产、进口、销售不符合国六排放标准6b阶段的汽车,排放标准进一步提高。
基于上述政策变化趋势,根据华泰证券行业研究报告《周期与成长共舞,行业从底部走出》预测,2025-2029年存量国四和国五的替换需求有望达每年100万辆以上。这一替换预期将显著带动尾气后处理产品等汽车零部件的市场需求。

全球汽车产业链分工化发展与整车行业发展趋势紧密相关。过去汽车SCR一体化系统集成方案主要由博世、康明斯、TE和安费诺等海外汽车电子或系统供应商巨头提供或主导,其产品结构丰富、种类广泛,业务范围遍及全球。
公司所处的行业发展趋势与全球节能减排及碳排放政策息息相关。自2016年《巴黎协定》以来,中国、美国、日本、欧洲、印度等国家均启动了各自的节能减排法案。欧洲地区早于2013年就推出了第六部欧盟尾气排放标准(Euro6),已于2020年发展至Euro6d阶段;美国EPA2017亦已开始分阶段全面施行,国内相关尾气后处理法规主要在欧洲排放法规的基础上结合国情进行制定。我国分别在2018年和2020年出台国六和非道路国四标准,针对商用车和工程机械尾气排放进行了规定。商用车国六标准及非道路国四标准已分别于2021年7月及2022年12月开始全面施行。

公司的主要产品为尿素品质传感器、燃油液位传感器、SCR尿素箱总成、仪器仪表、VCU、PTC加热器、车用管路等产品,结合同行业上市公司业务模式、产品结构、营收规模、境内外经营情况等因素综合考量,选取下列境内外上市公司作为可比公司,主要包括TE、安费诺、银轮股份、艾可蓝、苏奥传感等企业。
目前公司产品已配套国内主要的整车制造商以及发动机制造商。公司是尿素箱总成、燃油液位传感器、尿素浓度传感器、尿素品质传感器的全球主要供应商之一,上述产品主要应用于汽车、非道路机械及船舶等燃油发动机SCR系统中。
公司为广东省工业和信息化厅认定的“省级企业技术中心”及“制造业单项冠军企业”,连续三年被评为“广东省制造业企业500强”。根据中国内燃机工业协会出具的《说明》,2015-2023年度,公司核心产品尿素传感器国内市占率均超过50%,连续9年国内排名第一。
公司具备核心产品全系布局能力,从产品的核心工艺、模具、零部件、设备及工序等环节实现了自主可控,为客户提供一站式服务,确保公司的产品可以满足客户的各类定制化需求。
公司拥有独立的模治具设计、生产及维修能力,且拥有独立部门负责CAD 3D设计及CAE仿真分析,可针对客户产品的具体要求进行注塑模、吹塑模、金属模及夹治具的定制化研发与设计。公司建立有模具及材料参数体系,研发人员可结合过往模具设计参数及仿真分析情况,根据客户产品结构特性,结合材料利用率、模具成本、产品生产规模等因素,形成最佳的模具设计方案,并完成加工定型。
公司拥有覆盖SCR尿素箱总成产品、燃油及尿素传感器主要生产环节的工艺与技术,拥有10万级及100万级无尘车间,用于产品加工。同时,公司通过子公司东莞国锐具备了设备定制化开发与自主调验能力,从而拥有部分关键工艺的柔性化自动生产能力,能够满足客户各类定制化的订单需求。
公司自主开发尿素品质传感器探头自动化生产线,该产线设备具焊接视觉探测能力,结合公司开发的高精度软件实现智能化工站衔接,在保障高产量、高质量、长时间内稳定作业的情况下全自动化生产,缩减了生产占地面积和生产周期,给客户提供更高效的交付保障。
此外,公司还引入了氦质谱检测工艺对产品密封性进行检测,相较于传统水气测漏,氦质谱测漏有较高的精度和生产效率,自动化程度高,换线灵活,通用性高,对产品无损,使产品检测质量与生产效率显著提高。
公司拥有体系完整、软硬结合的研发团队,在尿素传感器领域具备深厚技术储备。报告期内,公司累计完成各类产品技术与型号迭代超300次,有效提升了公司的产品价值。此外,公司建立了从技术、生产、服务一体化的快速反应体系,利用公司全球化的生产与业务资源布局,不断增强全球属地化市场拓展及技术与售后服务能力,以实现对客户需求的24小时快速响应,快速响应优势为公司维护客户关系及市场开发提供了良好的竞争基础。
公司在内燃机尾气后处理领域积累了一批具有完全自主知识产权的关键专利与技术。截至目前,公司及其子公司已取得419项境内外专利,其中发明专利52项,并已取得软件著作权16项。公司凭kaiyun登录入口 kaiyun平台借技术优势,获得了“国家知识产权优势企业”、“广东省工程技术研究中心”、“广东省知识产权示范企业”、“省级企业技术中心”、“广东省制造业500强企业”等称号。公司拥有行业内领先的实验设施,公司实验室取得了CNAS实验室认可,同时吉利、江淮、福田等汽车生产厂商也向公司颁发了实验室认可证书。
在产品设计方面,公司具备较强的产品能力,可以将尿素液位传感器、尿素品质传感器、冷却水阀、温度传感器、传感器控制板、过滤器、尿素加热器/管、尿素喷射泵体盒、尿素箱、加注管、油箱、燃油传感器、安装支架等数十款产品集成设计为一体式,能有效降低产品材料成本、产品重量,缩小产品体积,方便客户安装,同时可以有效降低客户供应链管理成本,进而获得全球多家车厂的认可和大批量供货的业务机会。
公司持续为客户提供从研发、制造、验证、交付的一站式服务方案,获得了行业内主要客户的高度认可,并形成长期稳定的业务合作关系。公司深耕产业多年,在商用车主机厂、发动机系统供应商、非道路移动机械、船舶等领域积累了丰富的客户资源,取得全球超100家主机厂的一级供应商供货资质,且与主要客户均保持长期稳定的合作关系。
公司较早的进行了全球化战略布局,同时深入推进“一个正扬”战略至全球分子公司。境内方面,围绕公司配套的主要主机厂和一级供应商,公司已在东莞、潍坊、合肥等地设立了生产基地,以覆盖珠三角、华北及华东、长三角等国内主要汽车产业集群。海外方面,为开拓境外市场,并为当地客户提供更为及时与优质的服务,公司在中国香港、美国、墨西哥、印度、荷兰等地设立了当地子公司或生产基地。此外,公司还在广州、深圳设有分公司,汇集专业技术人才进行VCU、PTC加热器、电子水泵、水冷板等产品的研发。
公司境外员工共计405人,占公司总人数比例为8.59%。主要境外管理及销售团队具备多年行业经验,对其所在属地化市场变化及行业发展具有较为清晰的理解和判断,进而能够更好的协助公司进行海外业务经营策略的制定,以及客户的开发和服务工作。