公司新闻
受报告期内所得税开支大幅减少、营业收入增加等因素提振,华晨中国汽车控股有限公司(简称“华晨中国”,今年上半年净利同比...
《中国FRP/PVC复合管产业研究报告》是中经先略通过科学的统计、数据模型分析和定性定量研究预测等方法对FRP/PV...
產業招商指南是一個區域產業招商有效頂層設計的成果展現,可以讓當地投資促進招商人員清楚該地區有什么、招什么、怎么招、哪...
企業成功的關鍵就在于,能否跳出紅海,開辟藍海。那些成功的公司往往都會傾盡畢生的精力及資源搜尋產業的當前需求、潛在需求...
上半年,公司扎实推进“注塑模具-改性塑料”一体化业务布局,经营业绩迎来释放期2022至2024年累计现金分红6625...
多年模具制造经验,技术先进,实力雄厚、各种设备齐全,高效精准,供货及时、团队热情专业,服务及时周到 永康市星永模具...
发布2025年半年报。2025年开云官方 kaiyun官方网上半年,公司实现营业收入6.75亿元,归母净利润1.16...
可以较好地解决射出缺陷和产品瑕疵,提高塑胶模具的生产质量和效率。在实际应用中,需要根据具体情况进行综合分析和调整,以...
提供7*24小时服务热线,官网咨询平台,定期对开云官方 kaiyun官方网用户回访,随时提供技术指导 注塑模具加工...
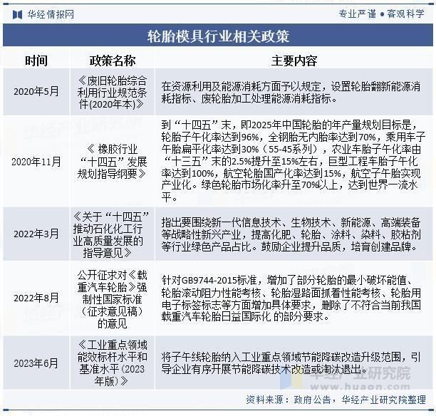
近年来,我国政府在一系列政策及指导意见中均强调轮胎行业绿色化、高性能、智能化,对于低效落后产能进行优化整合,进一步做...